您好,jinnian(金字招牌)诚信至上电子商务股份有限公司 !

公示公告

jinnian(金字招牌)诚信至上电子商务股份有限公司溯源系统询价函


为满足本公司产品防伪溯源应用和渠道监管的需要,现本公司拟建设溯源系统,特此寻找有服务能力的企业进行询价采购。

一、标的概况

本次项目采购系统为:溯源系统,预估含税预算价人民币壹拾伍万元整(¥150,000.00),资金已经到位,项目已具备采购条件,现进行公开询价。

二、标的技术参数见附表:《溯源系统技术参数》。

三、供应商资格要求

1.供应商须为在中华人民共和国境内依法注册,有合法经营资格,具备有效的独立法人资格,营业执照且经营范围包含与本项目相关服务内容 

2.具有独立承担民事责任能力,注册资本金不得低于100万;

3.具有良好的商业信誉和健全的财务会计制度;

4.具有履行合同必需的设备和专业技术能力;

5.参加本次采购活动前三年内在经营活动中没有重大违法记录的书面声明

四、应答文件的提交

1.纸质应答文件递交时间为20228月22上午12时00分;地点为: jinnian(金字招牌)诚信至上昆明市五华区海源中路和成国际A座10楼   ,供应商的法定代表人或其委托的授权代理人应准时参加。

2.逾期送达或者未送达指定定点的资质应答文件均为无效应答,采购人不予受理。

3.纸质文件包含:报价部分,商务部分,技术部分,密封提供正本一套,副本一套。

4.报价:均应以人民币报价,金额单位为元,保留两位小数,单价和总价应包括货物、税金、部署、安装调试等相关的费用。

五、发布公告的媒介

本次询价公告仅在jinnian(金字招牌)诚信至上电子商务股份有限公司官网(http://www.coopygx.com/)上发布。

六、联系方式

jinnian(金字招牌)诚信至上电子商务股份有限公司 李强 13987124669

七、评分办法

1.采用综合评分法

公式:综合得分= 报价部分得分+商务部分得分+技术服务部分得分。

2.评审组成员

由采购人组建的评审委员会负责对全部应答文件中的相关内容进行评审。

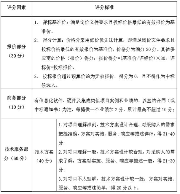
3.评分标准

本本项目采用综合评分法,评分标准如下:

2f9362e32e64b310f664b1eeb7d60db

c527628be51f00f2ba1188d8d6600a8

 



附件1:采购要求

附件3:商务部分

附件4:技术部分

附件2:报价部分


着力通过打造“jinnian(金字招牌)诚信至上”品牌

提升市场竞争力,培训农产品基地,改造基层网点,夯实流通基础,完善县域物流配送体系建设,提升物流、服务、体验、质量追溯等功能

copyright©jinnian(金字招牌)诚信至上电子商务股份有限公司